郑州西亚斯学院关于举办2021年大学生职业生涯规划大赛的通知
校属各单位:
为普及大学生职业生涯规划知识,增强职业发展教育实效,科学合理地规划大学学习与生活,提高就业技能与实践能力,引导、鼓励大学生树立正确的人生观、价值观、就业观,根据《河南省教育厅等七部门关于举办2021年全省大学生职业生涯规划大赛的通知》(教学〔2021〕377号)精神,经研究,学校决定举办2021年大学生职业生涯规划大赛,现将有关事宜通知如下:
一、大赛组织
(一)大赛主题
逐梦青春·职击未来
(二)组织机构
主办单位:就业创业处、教育学院
(三)参赛对象
各住宿书院在籍大学生
二、大赛内容
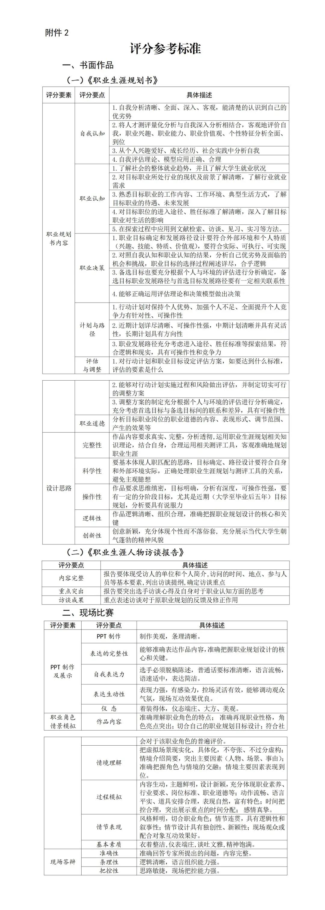
(一)比赛内容为个人职业生涯规划设计及展示,主要包含:参赛选手结合自身实际,运用职业生涯规划专业知识,撰写《职业生涯规划书》(20分)、《职业生涯人物访谈报告》(15分),PPT现场展示(40分),职业角色情景模拟(15分),回答评委专家提问(10分)。
(二)《职业生涯规划书》包括自我认知、职业认知、职业决策、计划与路径、评估与调整、职业道德等6个方面,以近期目标规划为主,即大学期间和毕业后5年内的职业生涯规划。规划书须有扉页,扉页填写参赛者的学校、姓名、性别、职业目标、专业、指导老师、联系电话。电子版须为Word格式(*.doc文件),文件大小不超过2M。选手可根据自身情况个性化完善。
(三)《职业生涯人物访谈报告》由选手根据自身规划选取与规划职业相同或者相似的职场人物进行职业生涯访谈。访谈报告内容结合访谈收获和个人职业规划目标撰写,题目自拟。内容包括:目标职业生涯人物的选取、目标职业生涯人物简介、访谈过程简介、访谈问题总结、对目标职业的分析、自身的认识变化、对自己就业和将来职业发展的帮助等。文字在2000字左右,《职业生涯人物访谈报告》作为《职业生涯规划书》的附件。
(四)现场比赛环节每个选手比赛时间12分钟,其中5分钟PPT展示,4分钟职业角色模拟,3分钟回答评委专家提问。
三、大赛流程
大赛分为赛前宣传、书院选拔赛和学校决赛三个阶段,各阶段安排如下:
(一)赛前宣传(10月18日—11月1日)
学校制定大赛实施方案在全校进行发布,各住宿书院召开大赛动员大会,做好宣传工作,线上进行书院网站大赛通知宣传,线下开展悬挂大赛横幅、张贴海报等形式,加强大赛宣传效果。
(二)书院选拔赛(11月1日—11月13日)
各住宿书院宣传发动,组织学生报名,并指导参赛学生撰写职业生涯规划书进行初赛选拔。各住宿书院于11月13日前按照大赛内容要求推荐不少于5件作品参加学校决赛。以书院为单位提交参赛者《职业生涯规划书》《职业生涯人物访谈报告》纸质版一式五份,电子版、PPT展示材料和各书院推荐汇总表发送至郭健老师OA。
(三)学校决赛(11月13日—11月19日)
由学校组织评委对书院报送的《职业生涯规划书》《职业生涯人物访谈报告》进行评审,并选出21件作品进行决赛。决赛成绩由两部分组成,《职业生涯规划书》《职业生涯人物访谈报告》(30%的评分比例),PPT现场展示、职业角色模拟和答辩环节(65%的评分比例)。《职业生涯规划书》《职业生涯人物访谈报告》由评委提前打分,PPT现场展示和答辩由评委现场打分。PPT现场展示5分钟,职业角色模拟4分钟,答辩环节(限时3-5分钟),评委针对参赛选手进行提问,选手进行答辩。
四、大赛系列活动
五、(一)深入开展大学生职业生涯规划体验月等系列活动
各住宿书院要积极开展就业政策咨询周、职业生涯规划月、名师讲座、优秀企业家及杰出校友专题报告会等系列活动,进一步普及大学生职业发展教育,引导大学生强化职业生涯规划意识,提高职业生涯规划能力。
(二)开展系列专题讲座
学校适时邀请企业人力资源、大学生职业生涯规划与就业指导等省内外知名专家,开展就业指导教师职业生涯规划专题培训班,举办大学生职业生涯规划、职场技能、行业发展现状、未来趋势、职业工作环境等方面的专题讲座、高峰论坛等方面的专题讲座,提高就业指导教师职业指导能力,提升大学生职业生涯规划意识和水平。
(三)开展大学生就业创业指导名师咨询活动
大赛期间,学校将开展大学生就业创业指导名师咨询活动,对大学生就业创业政策以及职业生涯规划设计、规划书撰写、职业指导等方面进行近距离指导咨询服务。
五、表彰奖励
(一)优秀组织奖
设优秀组织奖5个。评选办法:结合大赛系列活动开展的情况、作品入围的数量及分量进行评选。
(二)个人奖
大赛设置一等奖5名,二等奖7名,三等奖9名,优秀奖若干名,并颁发荣誉证书;设优秀指导教师奖,一、二、三等奖的指导教师为优秀指导教师,颁发校级荣誉证书。
六、有关要求
(一)高度重视
各住宿书院要高度重视,精心组织,以大赛为契机,大力推动学校职业生涯规划教育的开展、普及和提升,帮助学生转变就业观念、明确职业目标,树立正确的择业观、就业观,将个人的发展和国家需求结合起来,主动服从国家和乡村振兴战略,志存高远、脚踏实地,面向基层就业,用奋斗成就青春之我。
(二)积极宣传
各住宿书院要认真做好宣传组织工作,广泛动员学生参加比赛。要切实做好书院选拔赛的组织实施工作,按规定时限完成选拔比赛。各住宿书院要按时上报《职业生涯规划书》《职业生涯人物访谈报告》、书院选拔赛及职业生涯规划月等系列活动开展情况,届时将作为大赛优秀组织奖评选参考条件。
(三)相关事宜
学校将遴选本次大赛的优秀项目推荐至省赛郑州分赛区。参赛选手提交的作品及相关电子版资料必须保证是本人原创作品,并保证拥有该作品的合法著作权。所有参赛作品不退原稿,请自行保留底稿。
附件:
1.比赛规则
2.评分参考标准
3.书面作品规格要求
4.郑州西亚斯学院2021年职业生涯规划大赛书院推荐作品汇总表
郑州西亚斯学院
2021年10月22日


