学院官网
首页
部门概况
公告通知
理论宣传
思政教育
媒体聚焦
多彩西亚斯人
下载专区
理论宣传
当前位置:
首页
>
理论宣传
> 正文
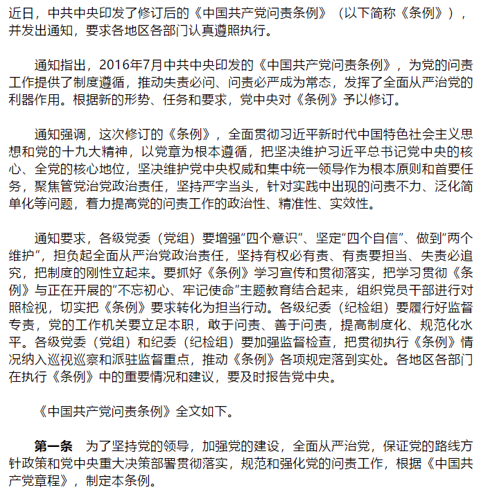
【党史国情系列学习之九十二】收藏!《中国共产党问责条例》全文发布+图解+新旧对照表
发布日期:2019-09-05 09:09
作者:
阅读次数:
分享到:
扫描二维码手机查看
上一篇:
【“不忘初心 、牢记使命”主题教育专栏】第二批“不忘初心、牢记使命”主题教育如何开展?带你一图读懂
下一篇:
平安河南,这些安全标语咱得牢记!