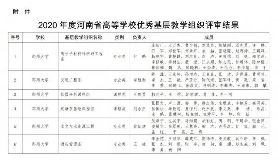
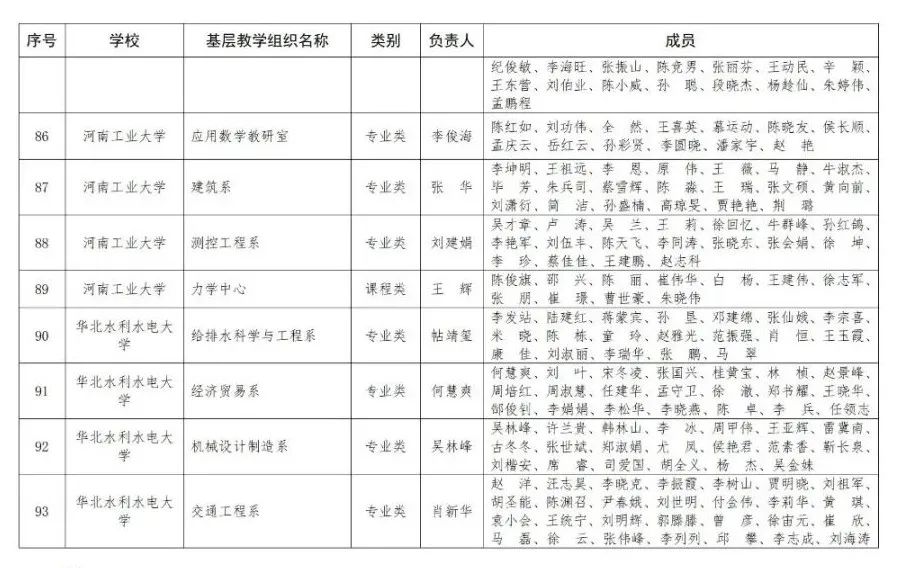
8月19日,河南省教育厅发布《关于2020年度河南省高等学校优秀基层教学组织评审结果公示的通知》,经学校申报、资格审查、专家评审,共评选出299个基层教学组织为2020年度河南省高等学校优秀基层教学组织。

其中,
郑州西亚斯学院
基础英语一教研室
(外语学院)
市场营销教研室
(商学院)
视觉传达设计教研室
(艺术设计学院)
3个基层教学组织
入选2020年度河南省高等学校优秀基层教学组织

完整名单如下:
关于2020年度河南省高等学校优秀基层教学组织评审结果公示的通知
各本科高等学校:
根据我厅《关于进一步加强高等学校基层教学组织建设提高教学水平的指导意见》(教高〔2016〕856号)和《关于做好2019年度河南省高等学校基层教学组织达标创优建设工作的通知》(教办高〔2020〕101号)要求,经学校申报、资格审查、专家评审,评选出郑州大学高分子材料科学与工程系等299个基层教学组织为2020年度河南省高等学校优秀基层教学组织,现将评审结果予以公示(见附件)。
自公布之日起7天内,任何单位和个人对公布结果持有异议,可以书面形式向我厅高教处提出。单位提出的异议,须在异议材料上加盖本单位公章,并写明联系人工作单位、通讯地址和电话。个人提出的异议,须在异议材料上签署真实姓名,并写明本人工作单位、通讯地址和电话。不符合上述要求的异议,不予受理。
地 址:郑州市郑东新区正光路11号D825房间
联系人:赵万勇
电 话:0371-69691855
附件:2020年度河南省高等学校优秀基层教学组织评审结果
2020年8月19日
2020年度河南省高等学校优秀基层教学组织评审结果































